DOCUMENTACIÓN

TÉCNICA S.I.E

Explora la arquitectura completa de nuestro sistema integral. Desde diagramas UML hasta manuales detallados, cada documento ha sido cuidadosamente diseñado para facilitar tu comprensión del proyecto.

ARQUITECTURA DEL SISTEMA

Diagramas UML

Visualiza la estructura y las relaciones fundamentales de nuestro sistema empresarial

Diagrama de Clases

Vista Previa

Estructura detallada de las clases del sistema, sus métodos, atributos y relaciones de herencia

Modelo Relacional

Vista Previa

Diseño detallado de la base de datos con tablas, campos, tipos de datos y relaciones

FUNCIONALIDADES DEL SISTEMA

Casos de Uso

Explora las funcionalidades principales a través de flujos detallados y actores del sistema

Caso 01

REGISTRAR PEDIDO DE PROVEEDOR

Vista previa Caso 01
Vista Previa
Caso 02

FORMULARIO DE CONSULTAS

Vista previa Caso 02
Vista Previa
Caso 03

ATENCIÓN AL CLIENTE VÍA WHATSAPP

Vista previa Caso 03
Vista Previa
Caso 04

VER PRODUCTOS SIN REGISTRARSE

Vista previa Caso 04
Vista Previa
Caso 05

REGISTRO DE VENTAS

Vista previa Caso 05
Vista Previa
Caso 06

AGREGAR PRODUCTOS

Vista previa Caso 06
Vista Previa
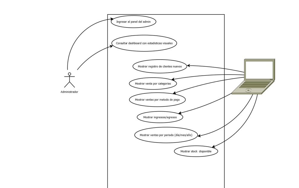
Caso 07

DASHBOARD CON ESTADÍSTICAS

Vista previa Caso 07
Vista Previa
GUÍAS DE IMPLEMENTACIÓN

Manuales del Sistema

Documentación completa para usuarios finales y desarrolladores

PDF

Manual de Usuario Web

Vista Previa

Guía completa para usuarios finales de la aplicación web con instrucciones paso a paso

PDF

Manual Técnico Web

Vista Previa

Documentación técnica para desarrolladores y administradores del sistema web